本站
本站
站群
首页
机构概况
体育新闻
通知公告
群众体育
竞技体育
青少年体育
体育产业
在线办事
互动回应
信息公开
当前位置:
首页
>
法治建设
新华社权威快报丨3月,一批新规将施行
时间:
2026-03-02
来源:
新华社
打印
字体:
放大
正常
缩小
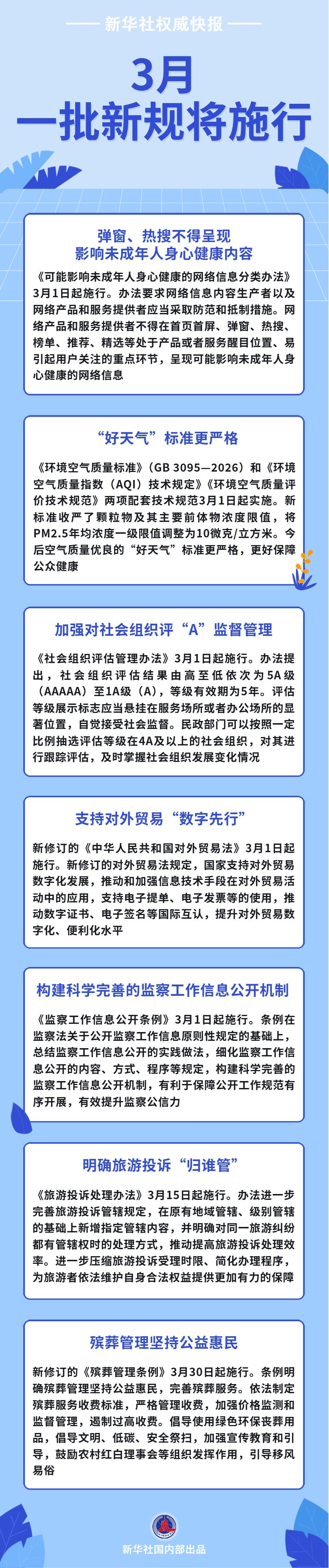
首页首屏、弹窗热搜等不得呈现影响未成年人身心健康的网络信息;“好天气”标准更严格,更好保障公众健康;加强对社会组织评“A”监督管理……3月,一批新规将施行,一起来看!